Dünyada cərəyan edən mürəkkəb iqtisadi proseslərin fonunda kənd təsərrüfatı Azərbaycan iqtisadiyyatının dayaqlarından biri olmalıdır . Azərbaycan dövləti də bu sahənin inkişafı üçün real siyasi iradə ortaya qoyur.
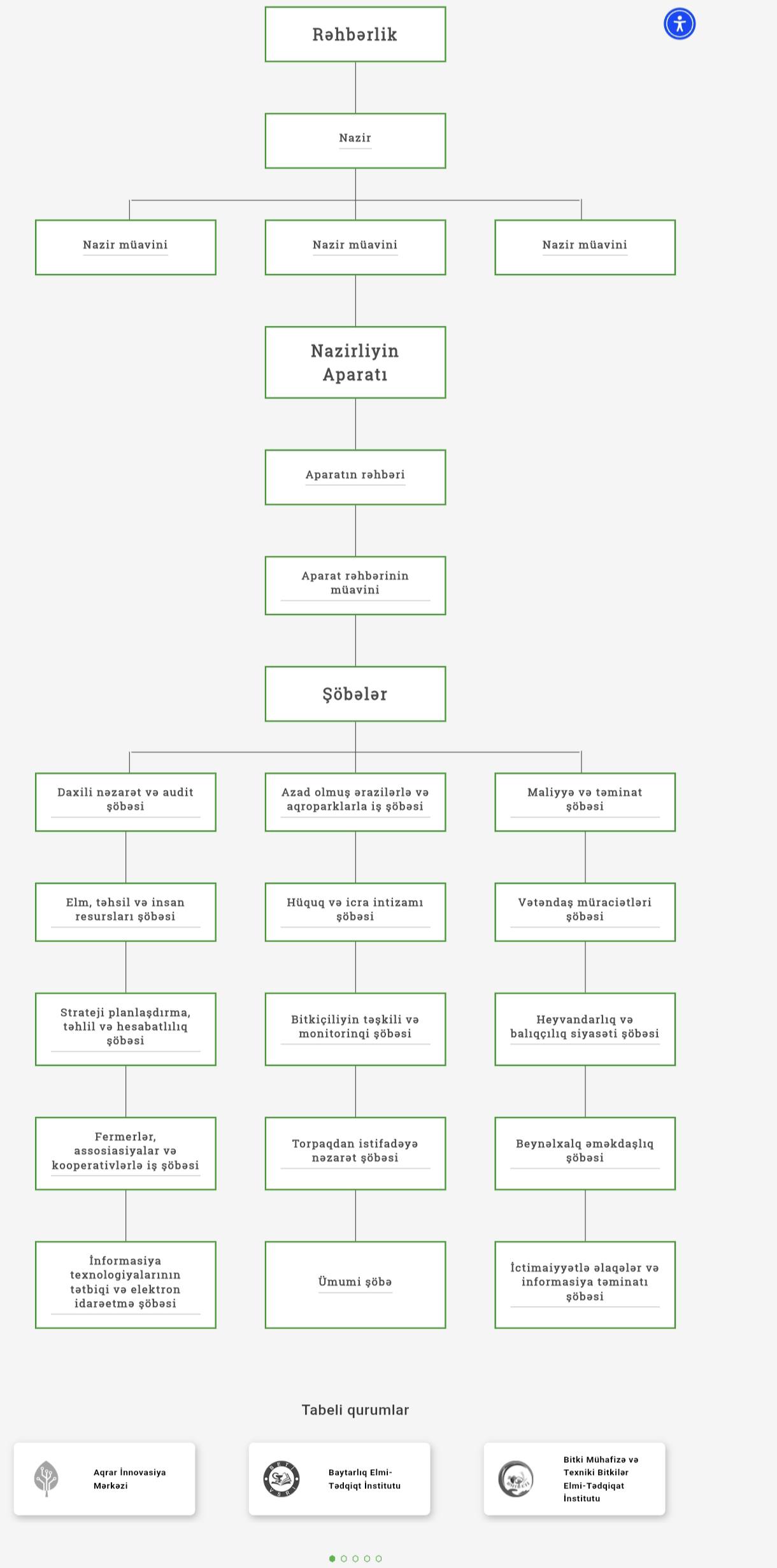
Amma bu gün bu sahəyə rəhbərlik edən qurumun — Azərbaycan Respublikasının Kənd Təsərrüfatı Nazirliyi nin fəaliyyətinə baxanda səmərəlilikdən çox, şişirdilmiş struktur və kağız üzərində işgüzarlıq görünür. Nazirliyin tərkibində onlarla idarə, agentlik və xidmət fəaliyyət göstərir. Amma bu qədər qurumun olmasına baxmayaraq, nə məhsuldarlıq artır, nə də kəndlinin vəziyyəti yaxşılaşır.
Əgər bir nazirliyin əsas vəzifəsi kənddə istehsalın artması, torpaqdan səmərəli istifadə və fermerin gəlirinin yüksəlməsi olmalıdırsa, onda sual yaranır: bəs bu qədər qalstuklu adam nəyə xidmət edir? Kənddə traktor tapılmır, gübrə bahadır, heyvanlar xəstəlikdən tələf olur, amma Bakıda saysız-hesabsız idarələr “fəaliyyət planı” hazırlayır. Bu vəziyyət real işlə imitasiya arasında uçurumu açıq şəkildə göstərir.
Son günlər bəzi bölgələrdə yayılmış dabaq xəstəliyi də bu sistemin boşluğunu bir daha ortaya çıxardı. Xəstəlik sürətlə yayılır, fermerlər öz heyvanlarını xilas edə bilmir, amma mərkəzi qurumlar yalnız məlumat toplayır və müşavirə keçirir. Bu, təkcə dabaqla bağlı deyil, illərdir brusellyoz, qarayara, göbələk və zərərverici xəstəliklər təkrarlanır, amma nəticə yoxdur. Səbəb sadədir: sahədə olan problem kabinetdən idarə edilə bilməz.
Bu qədər böyük aparatın mövcudluğu kənd təsərrüfatına xidmət etmir, əksinə, onu kağız və hesabat asılılığına salır. Nazirliyin rəhbərliyi və struktur bölmələri sahəyə enmək, fermerlərlə işləmək, problemləri yerində həll etmək əvəzinə, dekorativ işgüzarlıqla baş qatmaqdadır.
Əgər kənd təsərrüfatı doğrudan da prioritet sahədirsə, onda bürokratik yük azaldılmalı, idarəetmə sadə və sahə yönümlü olmalıdır. Kənddəki əkinçi və maldar real dəstək görmədikcə, nazirliyin saysız hesabatlarının heç bir dəyəri yoxdur.











